文言文翻譯轉換器是一款實用又有趣的辦公學習類軟件,用戶在其中能體驗到豐富多樣的功能服務,輕松獲得各類文言文學習體驗。軟件提供了有趣的學習內容,用戶可按需挑選適合自己的文言文學習資源,還能找到心儀的學習風格。此外,軟件界面簡約,不同風格的內容也可供用戶自由選擇。

《文言文翻譯轉換器》軟件介紹:
目前已收錄小學、初中、高中階段學生所學的古詩詞與文言文,同時配有詳盡的分析筆記以及作者簡介。
這對深入研究古詩幫助很大。它匯聚了海量中國古典知識,應用范圍十分廣泛。
具備搜索功能,能夠便捷地查找答案,并對知識內容進行全面詳盡的剖析。
有收藏功能,可以收藏自己喜歡的或常用的古詩詞,方便下次使用。

《文言文翻譯轉換器》軟件功能:
當用戶閱讀文言文文章時,這款應用能夠即刻把它轉換成現代漢語。
詳細注釋能夠精準地協助我們掌握文言文中那些不常出現的字詞與特殊句式。
語音朗讀功能:在軟件里,您能聽到極為逼真的文言文發音,這有助于提升您的文言文聽力水平。

《文言文翻譯轉換器》軟件特色:
這段文本涵蓋了從小學到高中的教材內容,其中古典文本里還包含有古文內容。
智能搜索功能:可按詞匯或句子進行檢索,能迅速高亮顯示關鍵詞,便于用戶查看和定位相關內容。
分類檢索功能可同步更新教材內容,支持按學習階段進行背誦練習,助力用戶獲取更全面的學習輔助。
詳細內容請參見詳情頁,這里可以同步查看筆記、進行翻譯以及欣賞相關內容。
《文言文翻譯轉換器》軟件用法:
軟件具備文言文轉白話文、白話文轉文言文、文言文拍照翻譯、我的收藏以及歷史記錄等功能,用戶可根據自身需求選擇相應功能。

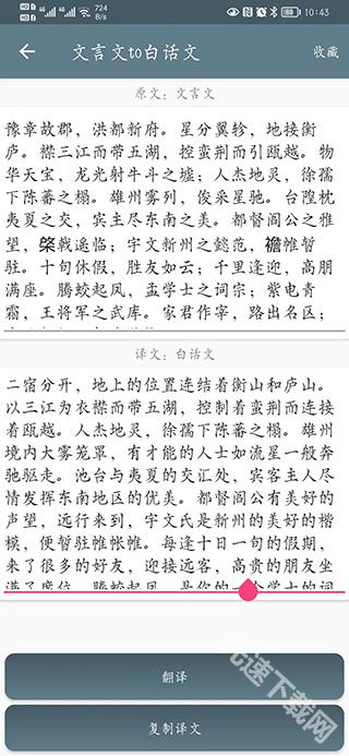
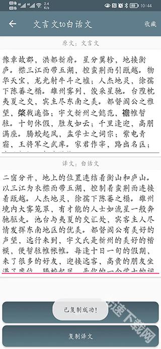
例如點擊文言文轉白話文的選項,進入對應的頁面后,會看到一段文言文內容,此時點擊下方的翻譯按鈕即可。

大家可以選擇百度AI智能翻譯,也可以選擇微軟神經網絡機器翻譯。

一鍵快速翻譯,借助白話文就能讀懂這篇文言文的含義了。

點擊復制譯文,還能一鍵完成復制。

《文言文翻譯轉換器》軟件優勢:
借助前沿的語音識別與機器翻譯技術,達成語音輸入的實時翻譯功能。
支持多語種翻譯功能,能夠充分滿足用戶在海外旅游、學習與生活等場景下的各類需求。
下載離線語言包后,即便沒有網絡連接也能完成翻譯,讓你無論何時何地都能輕松解決語言溝通的難題。
《文言文翻譯轉換器》軟件亮點:
支持離線使用,提供離線語音翻譯功能,能為用戶帶來更多便捷與幫助;
平臺配備簡潔直觀的界面,各項功能一目了然,能讓用戶快速上手操作。
翻譯速度相當快,進入平臺能更便捷地使用,從而獲取精準的翻譯結果。
只需一鍵操作,就能實現快速翻譯,輕松滿足您的翻譯需求,讓使用體驗更上一層樓。
用戶能夠在平臺上不受時間和地點限制地開展翻譯學習,從而獲取更多支持與助力。
《文言文翻譯轉換器》小編點評:
文言文翻譯轉換器是一款實用的辦公學習類軟件,用戶可在其中體驗豐富實用的翻譯功能,接觸全新的文言文資源,還能挑選不同的軟件風格,并找到所需的翻譯服務。
《文言文翻譯轉換器》更新日志:
v24.07.05版本:
修復拍照翻譯
v24.06.21版本:
優化翻譯
v23.12.28版本:
新增AI問答
修改隱私政策合規問題














